Дослідники з Техаського університету A&M заявляють про можливість уповільнити процес старіння через омолодження мітохондрій.
Мітохондрії, як відомо, слугують енергетичними центрами для клітин. Запропонований метод використовує крихітні наноквіти. Потенційно він здатен долати симптоми старіння та допомагати у лікуванні захворювань, спричинених пошкодженням мітохондрій, як от м’язові дистрофії та нейродегенеративні розлади.
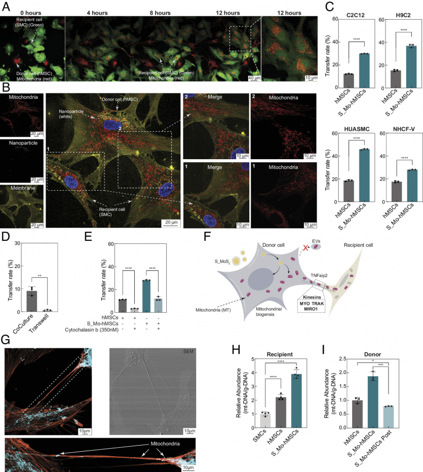
Мітохондрії з віком поступово втрачають енергетичний запас, що викликає різноманітні проблеми зі здоров’ям. Традиційні методи лікування порушення роботи мітохондрій включають приймання ліків, які необхідно приймати постійно і які швидко виводяться з організму. Рішення науковців з Техаського університету A&M у використанні мікроскопічних частинок з дисульфіду молібдену. Під час введення їх у людські стовбурові клітини стимулюється вироблення нових мітохондрій. За результатами дослідження, мезенхімальні стовбурові клітини, що вже мають перевагу для мітохондріального перенесення, виробляють вдвічі більше мітохондрій ніж зазвичай під впливом цих частинок дисульфіду молібдену (наноквітів). Клітини не тільки стають більш енергоефективними, а діляться надлишковою енергією з сусідніми клітинами, таким чином підвищуючи їхню життєздатність.

Як зазначає один з дослідників, доктор Акхілеш Гахарвар, науковці навчили здорові клітини ділитись власними запасами енергії зі слабшими. Наноквіти всередині клітин продовжують стимулювати їх до вироблення мітохондрій. Дослідники сподіваються, що це дасть змогу проводити щомісячне лікування і позбавить хворих на мітохондріальну дисфункцію необхідності щоденно приймати ліки.

Ці наноквіти можна налаштувати на вплив на певні тканини, зокрема, мозок, м’язи, тканини серця. Подібним чином можна лікувати кардіоміопатію, захворювання серцевого м’яза. Метод може бути корисним для пацієнтів з хворобою Альцгеймера. Дослідники передбачають два потенційні методи застосування цього лікування. Один підхід передбачатиме ін’єкції пацієнтам наночастинок, щоб допомогти тим, хто має певну дисфункцію мітохондрій, відновити енергію. Інший передбачатиме створення стовбурових клітин і наноквітів поза тілом для пацієнтів з більш серйозними проблемами дисфункції мітохондрій.
Ми писали, що вчені відкрили драйвер старіння, котрий можна обернути. Нещодавно ми також повідомляли, що дослідники з Університетського коледжу Лондона та Інституту біології старіння Товариства Макса Планка випробували на мишах комбінацію двох протиракових препаратів і подовжили тривалість їхнього життя на 35%.
Результати дослідження опубліковані у журналі PNAS
Джерело: Indian Defence Reviev



Повідомити про помилку
Текст, який буде надіслано нашим редакторам: