В течение десятков лет ученые разными способами пытались обуздать болезнь Альцгеймера, считавшуюся неизлечимой. Новый прорыв наконец позволил избавиться от этого возрастного заболевания в результате буквально одной инъекции.
Большинство имеющихся препаратов влияет непосредственно на бета-амилоидные белки, которые накапливаются в мозге. Однако такой подход демонстрирует довольно ограниченные результаты. Вместо этого международная группа исследователей решила перезагрузить систему самоочищения в мозгу.
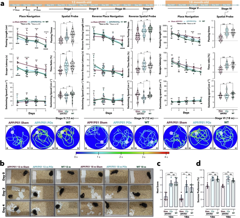
Ученые использовали наночастицы для восстановления функции гематоэнцефалического барьера, получив удивительные результаты. Буквально за 2 часа удалось очистить мозг мышей с прогрессирующей болезнью Альцгеймера от почти половины амелоидных бляшек.

При этом восстановление когнитивных функций сохранялось. У больных мышей восстановилась память и способность к обучению на уровне со здоровыми особями. Улучшенные показатели сохранялись минимум полгода после однократного лечения.
Поскольку мозг чрезвычайно чувствительный орган, он требует серьезной защиты от токсинов и патогенов. Гематоэнцефалический барьер проверяет каждую молекулу и пропускает только питательные вещества. Кроме этого этот барьер также осуществляет «уборку», избавляясь от бета-амилоидных белков. Однако в случае болезни Альцгеймера эта система выходит из строя.
Бета-амилоидные белки накапливаются и приводят к разрушению мозговых тканей, вызывая воспаление и нарушая связь между нейронами. В конце концов, это заканчивается тем, что клетки мозга начинают умирать.
В течение многих лет ученые рассматривали нарушения работы гематоэнцефалического барьера как признак поздней стадии развития болезни Альцгеймера. Однако появляется все больше данных о том, что такое представление ошибочно. Нарушение работы этого барьера может происходить одним из первых во время болезни Альцгеймера, что запускает дальнейшие катастрофические последствия.
«Большинство современных методов лечения болезни Альцгеймера направлены на удаление бета-амилоида или защиту нейронов после того, как повреждение уже произошло. Но на данный момент защитный барьер мозга уже разрушается; он больше не может должным образом доставлять питательные вещества и выводить отходы. Мы стремимся восстановить этот барьер, поскольку он является основой проблемы. Здоровый гематоэнцефалический барьер поддерживает клетки мозга, регулирует воспаление и поддерживает среду, необходимую нейронам для функционирования. Восстанавливая сосудистую сеть, мы помогаем мозгу восстановить естественный баланс, делая любую другую терапию более эффективной и длительной», — объясняет автор исследования Джузеппе Батталья.
Восстановление гематоэнцефалического барьера непростая задача. В мозге содержится около миллиарда капилляров, образуя сложную систему с высоким уровнем безопасности. Ключевую роль в этой системе играет белок LRP1, который чистит мозг от токсичных бета-амилоидных белков. У людей с болезнью Альцгеймера выработка этого белка резко снижается, а оставшиеся LRP1 разрушаются под воздействием бета-амилоидных белков.

Для решения этой проблемы Джузеппе Батталья и его коллеги создали интеллектуальную систему доставки — крошечную синтетическую сферу, которая называется полимерсомой. Эта частица представляет собой большое количество различных компонентов, работающих вместе.
«Вместо того, чтобы использовать одну активную молекулу, как в традиционных препаратах, наши наночастицы состоят из множества небольших компонентов, которые собираются подобно строительным блокам. Эти компоненты работают совместно, не только доставляя лекарство, но и эффективно взаимодействуя с гематоэнцефалическим барьером. Именно поэтому мы называем их «супрамолекулярными препаратами»: они действуют через структуру и взаимодействие, помогая собственным клеткам мозга перезапустить процессы, прекратившиеся при болезни Альцгеймера», — рассказывает Батталья.
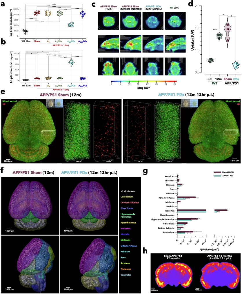
Исследователи покрыли поверхность полимерсомы специальным пептидом, который связывается с белками LRP1 вследствие мультивалентности. Недостаточное количество этого пептида делало синтетическую частицу неэффективной, а чрезмерное — похожей на бета-амилоидные белки, связывая слишком сильно. В итоге ученые добавили 40 пептидов на частицу, а после протестировали на мышах с болезнью Альцгеймера.
В исследовании участвовали мыши возрастом около года, генетически модифицированные для развития агрессивной формы, схожей с болезнью Альцгеймера. Мыши были старыми, а их мозг был покрыт бета-амилоидными белками, вызывая значительные когнитивные нарушения. Буквально через 2 часа после единственного укола концентрация бета-амилоидов в мозге мышей снизилась почти на 45%.

Концентрация бета-амилоидов снижалась не только в мозге, но и в плазме крови. Это свидетельствовало о том, что токсичные белки из мозга попадали в организм для утилизации. Количество бета-амилоида, выведенного из мозга, практически полностью соответствовало его избытку в крови. Результаты сохранялись через 6 месяцев после инъекции.
«Результаты оказались на удивление устойчивыми. Быстрое снижение уровня амилоида показывает, что после восстановления транспортной системы барьера мозг может эффективно выводить самостоятельно вредные белки. Даже спустя месяцы мы наблюдаем улучшение памяти и функций мозга у животных, прошедших лечение. Это говорит о том, что реактивация естественных механизмов восстановления мозга может иметь долгосрочные преимущества, а не только временные», — отмечает Батталья.
Следующими шагами исследователей будет подтверждение безопасности их метода и воспроизводимость на больших по размерам животных, проведение подробных токсикологических исследований в соответствии с нормативными стандартами. Только после этого можно будет переходить к ранним клиническим испытаниям Цель — перенести этот подход из лаборатории на пациентов, предложив новый способ лечения болезни Альцгеймера, восстанавливая собственные защитные и восстановительные системы мозга
Результаты исследования опубликованы в журнале Nature
Источник: ZME Science



Сообщить об опечатке
Текст, который будет отправлен нашим редакторам: